首页
->
专题栏目
->
会计人员及会计师事务所管理业务
->
会计师事务所管理
->
办事指南、通知通告
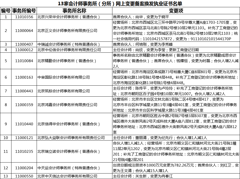
13家会计师事务所(分所)网上变更备案换发执业证书名单
日期:2024-10-29
来源:北京市财政局
分享:
X
字号:
大
中
小
相关解读