首页
->
专题栏目
->
会计人员及会计师事务所管理业务
->
会计服务最新通知
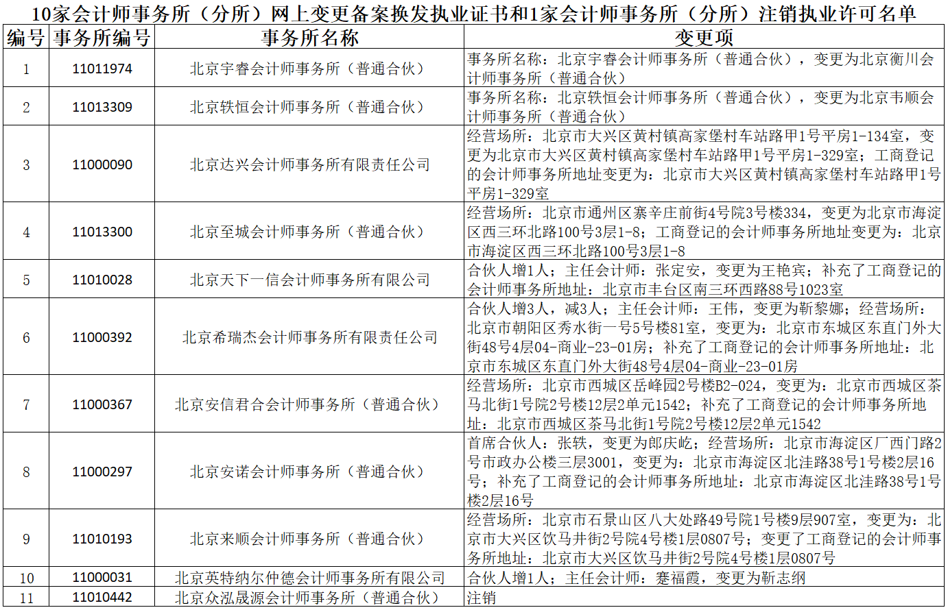
10家会计师事务所(分所)网上变更备案换发执业证书和1家会计师事务所(分所)注销执业许可名单
日期:2026-02-09
来源:北京市财政局
分享:
X
字号:
大
中
小
相关解读