北京市财政局关于对北京华逸飞科技发展有限公司、美加力环境工程(北京)有限公司、北京普汇欣源医疗器械有限公司、北京纵坐标国际贸易有限公司、北京美诺新泰科技有限公司、北京美茵莱实验室工程技术有限公司、河北高科智能实验室装备有限公司的行政处罚决定书

日期:2025-10-21    来源:北京市财政局

分享:
字号:        

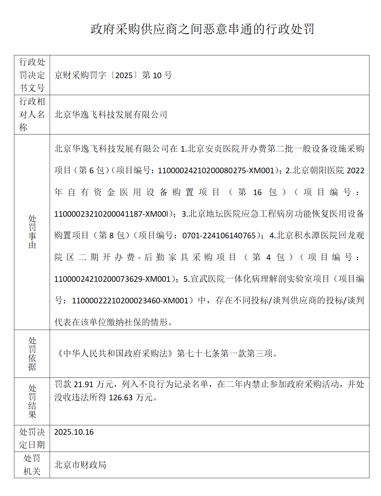
北京市财政局关于对北京华逸飞科技发展有限公司、美加力环境工程(北京)有限公司、北京普汇欣源医疗器械有限公司、北京纵坐标国际贸易有限公司、北京美诺新泰科技有限公司、北京_01(2).png

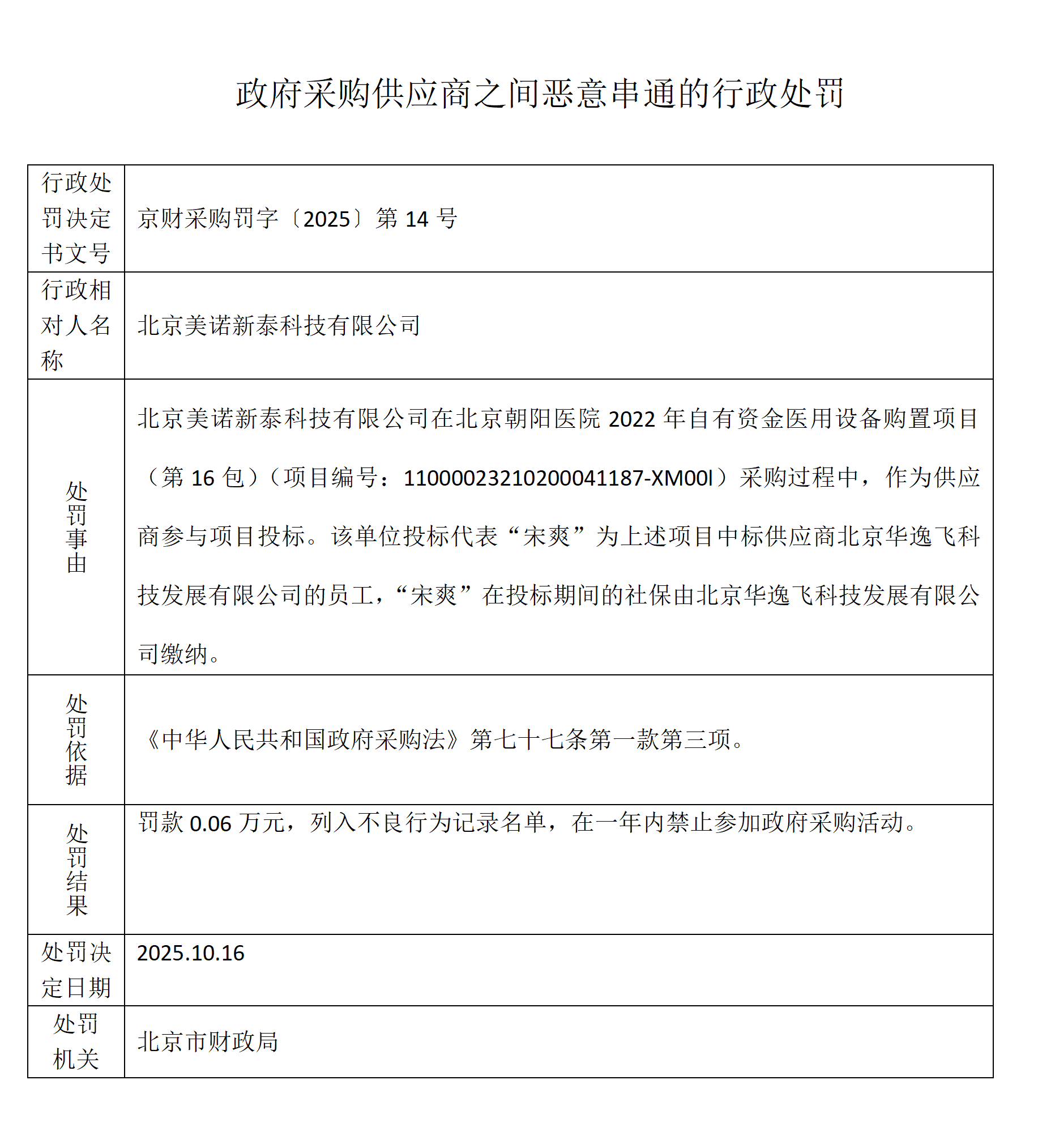
北京市财政局关于对北京华逸飞科技发展有限公司、美加力环境工程(北京)有限公司、北京普汇欣源医疗器械有限公司、北京纵坐标国际贸易有限公司、北京美诺新泰科技有限公司、北京_02.png

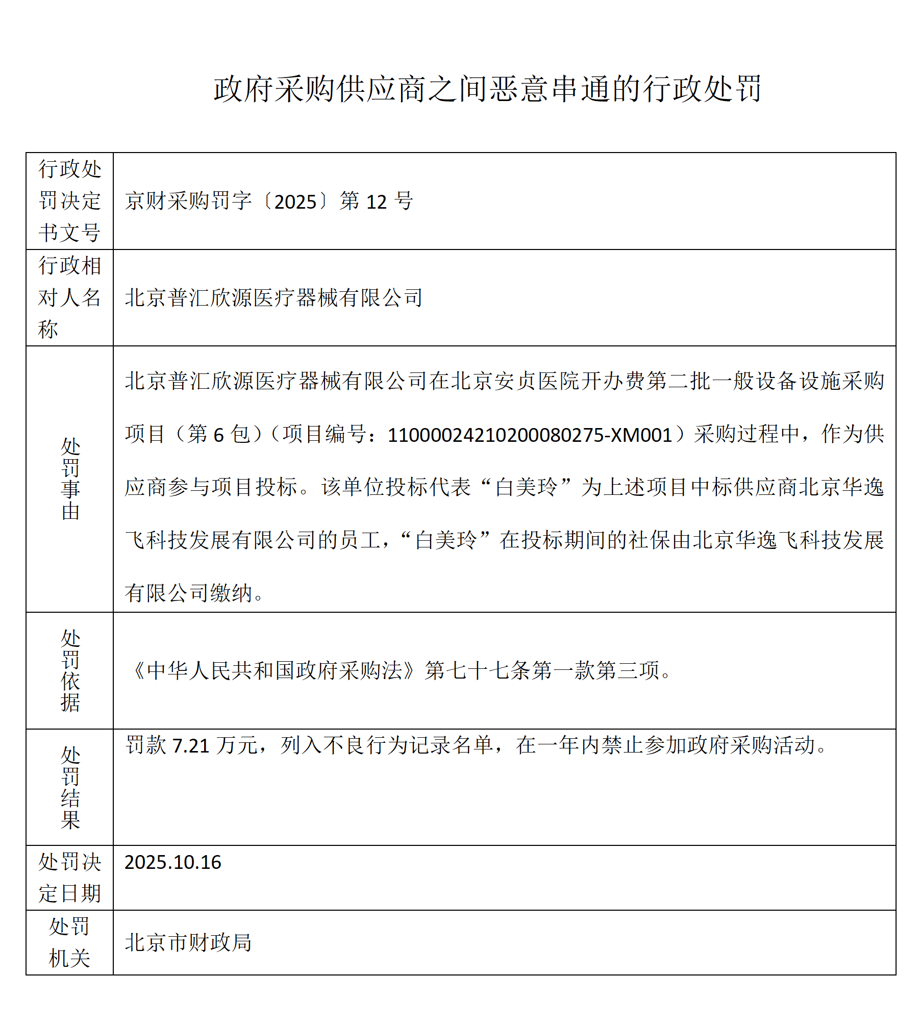
北京市财政局关于对北京华逸飞科技发展有限公司、美加力环境工程(北京)有限公司、北京普汇欣源医疗器械有限公司、北京纵坐标国际贸易有限公司、北京美诺新泰科技有限公司、北京_03.png

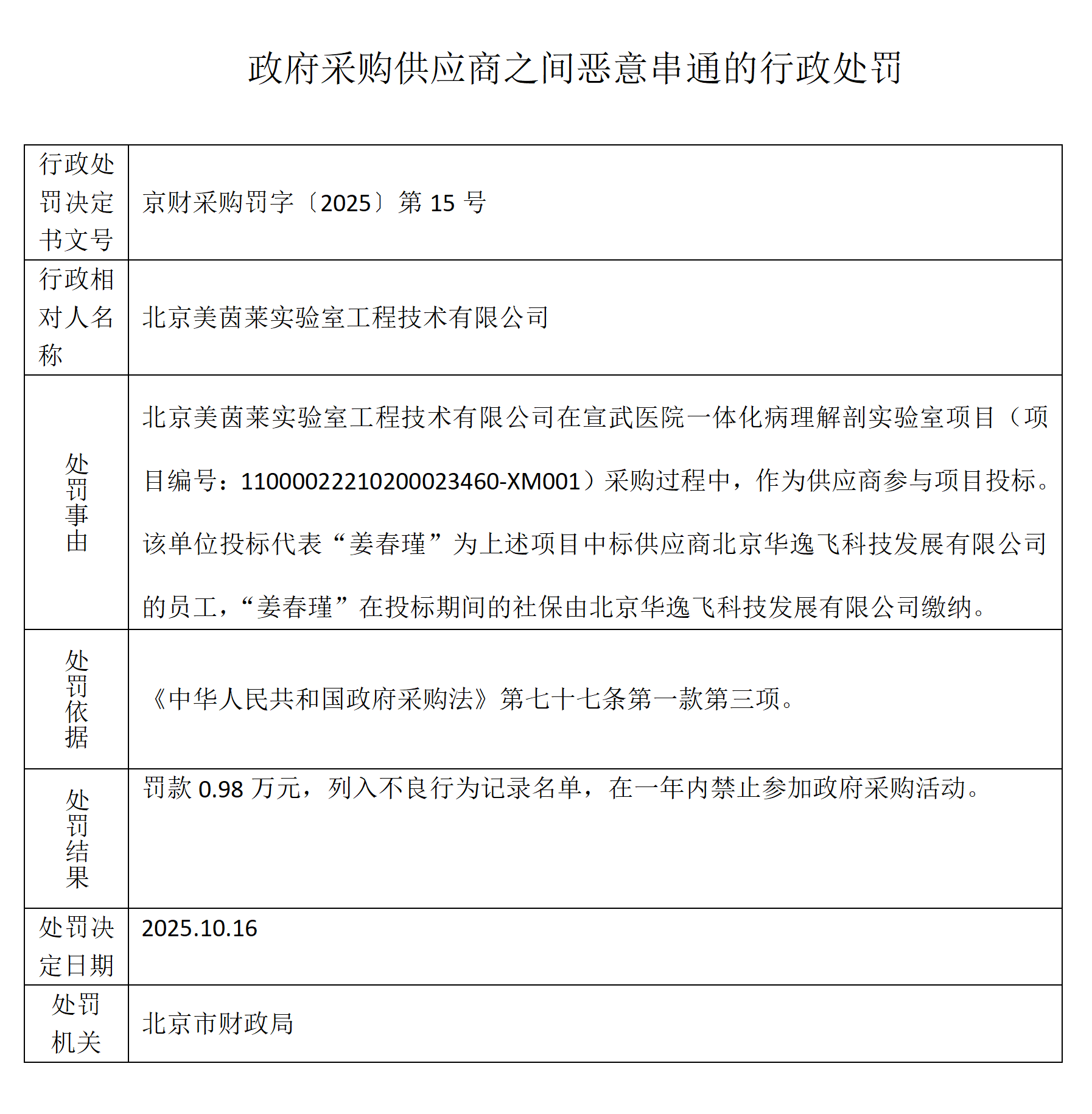
北京市财政局关于对北京华逸飞科技发展有限公司、美加力环境工程(北京)有限公司、北京普汇欣源医疗器械有限公司、北京纵坐标国际贸易有限公司、北京美诺新泰科技有限公司、北京_04.png

北京市财政局关于对北京华逸飞科技发展有限公司、美加力环境工程(北京)有限公司、北京普汇欣源医疗器械有限公司、北京纵坐标国际贸易有限公司、北京美诺新泰科技有限公司、北京_05.png

北京市财政局关于对北京华逸飞科技发展有限公司、美加力环境工程(北京)有限公司、北京普汇欣源医疗器械有限公司、北京纵坐标国际贸易有限公司、北京美诺新泰科技有限公司、北京_06.png

北京市财政局关于对北京华逸飞科技发展有限公司、美加力环境工程(北京)有限公司、北京普汇欣源医疗器械有限公司、北京纵坐标国际贸易有限公司、北京美诺新泰科技有限公司、北京_07.png

相关解读