首页
->
专题栏目
->
行政执法信息专题
->
行政执法过程信息
->
行政检查与行政处罚结果
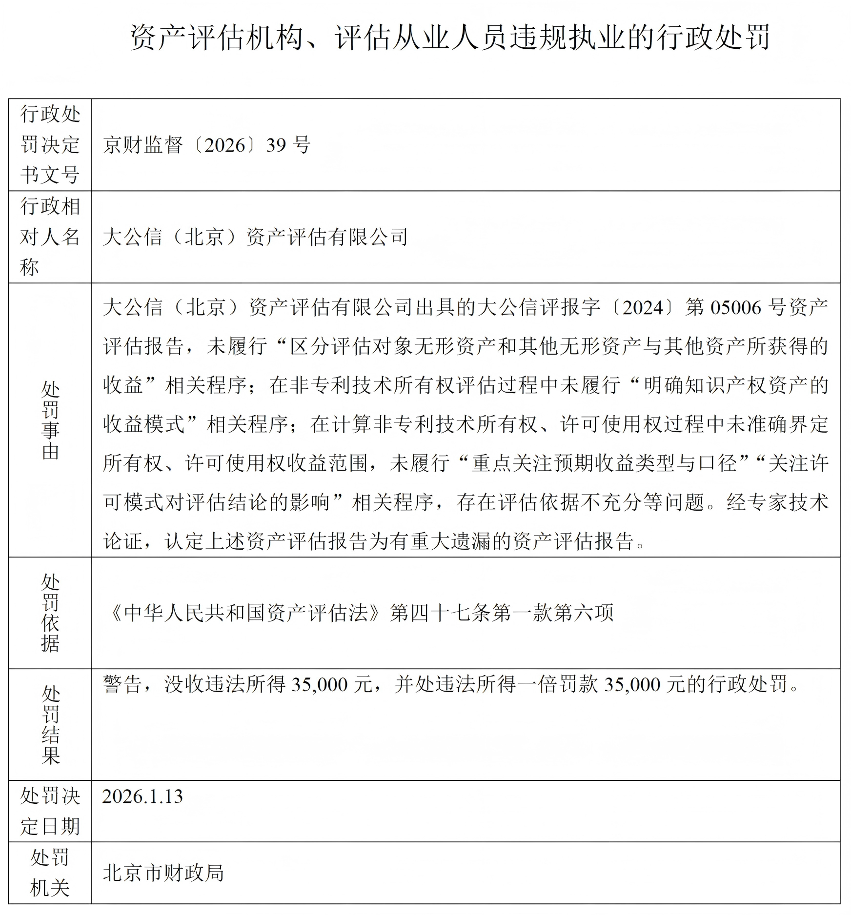
资产评估机构、评估从业人员违规执业的行政处罚(大公信(北京)资产评估有限公司)
日期:2026-01-19
来源:北京市财政局
分享:
X
字号:
大
中
小
相关解读