首页
->
专题栏目
->
行政执法信息专题
->
行政执法过程信息
->
行政检查与行政处罚结果
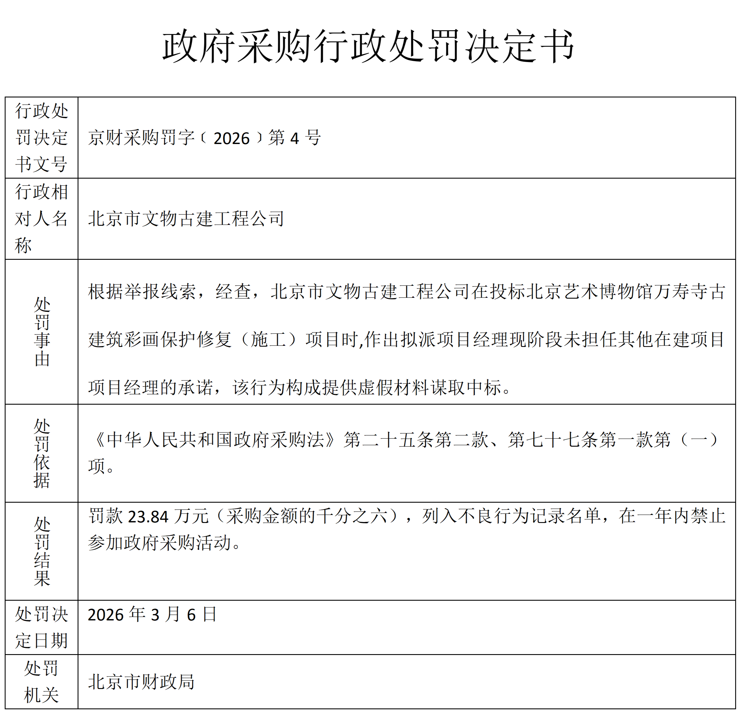
北京市财政局行政处罚决定书( 京财采购罚字〔2026〕第4号)
日期:2026-03-11
来源:北京市财政局
分享:
X
字号:
大
中
小
相关解读