首页
->
专题栏目
->
行政执法信息专题
->
行政执法过程信息
->
行政检查与行政处罚结果
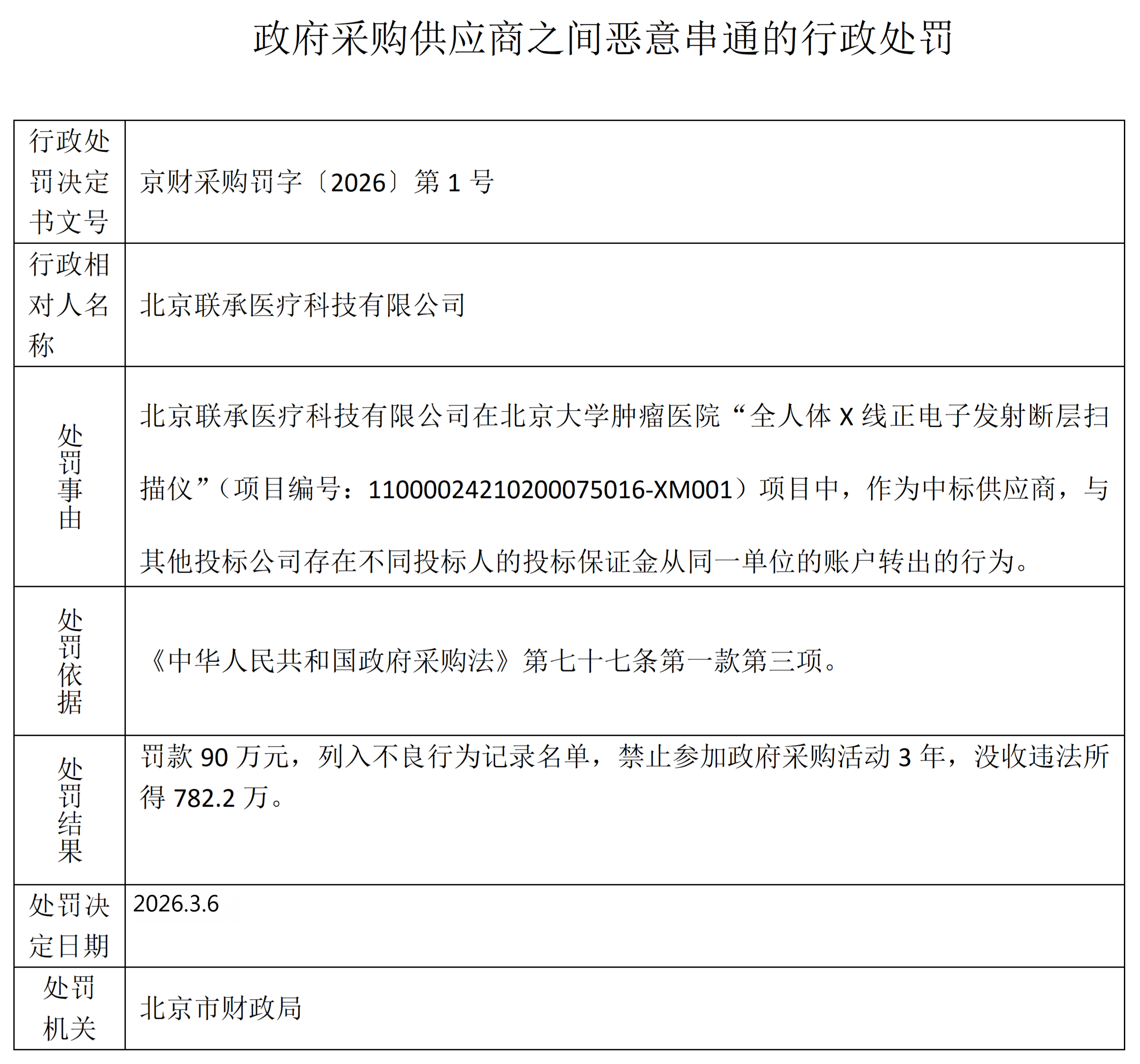
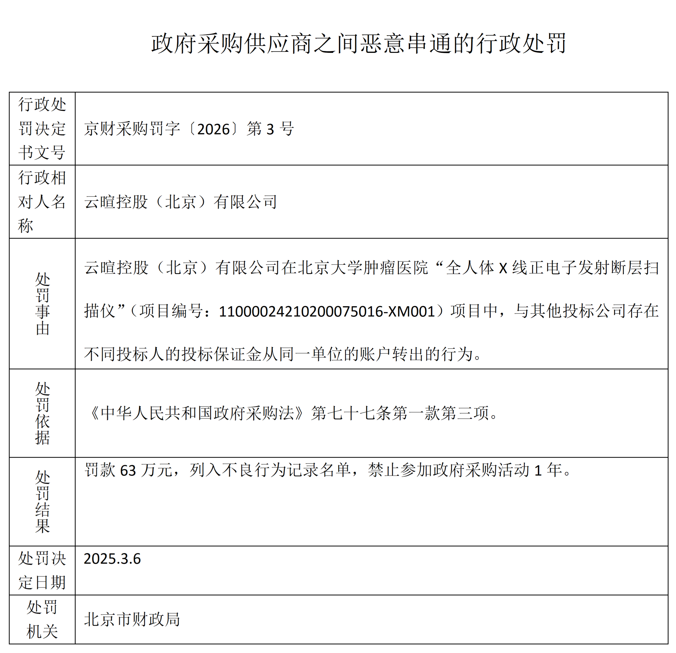
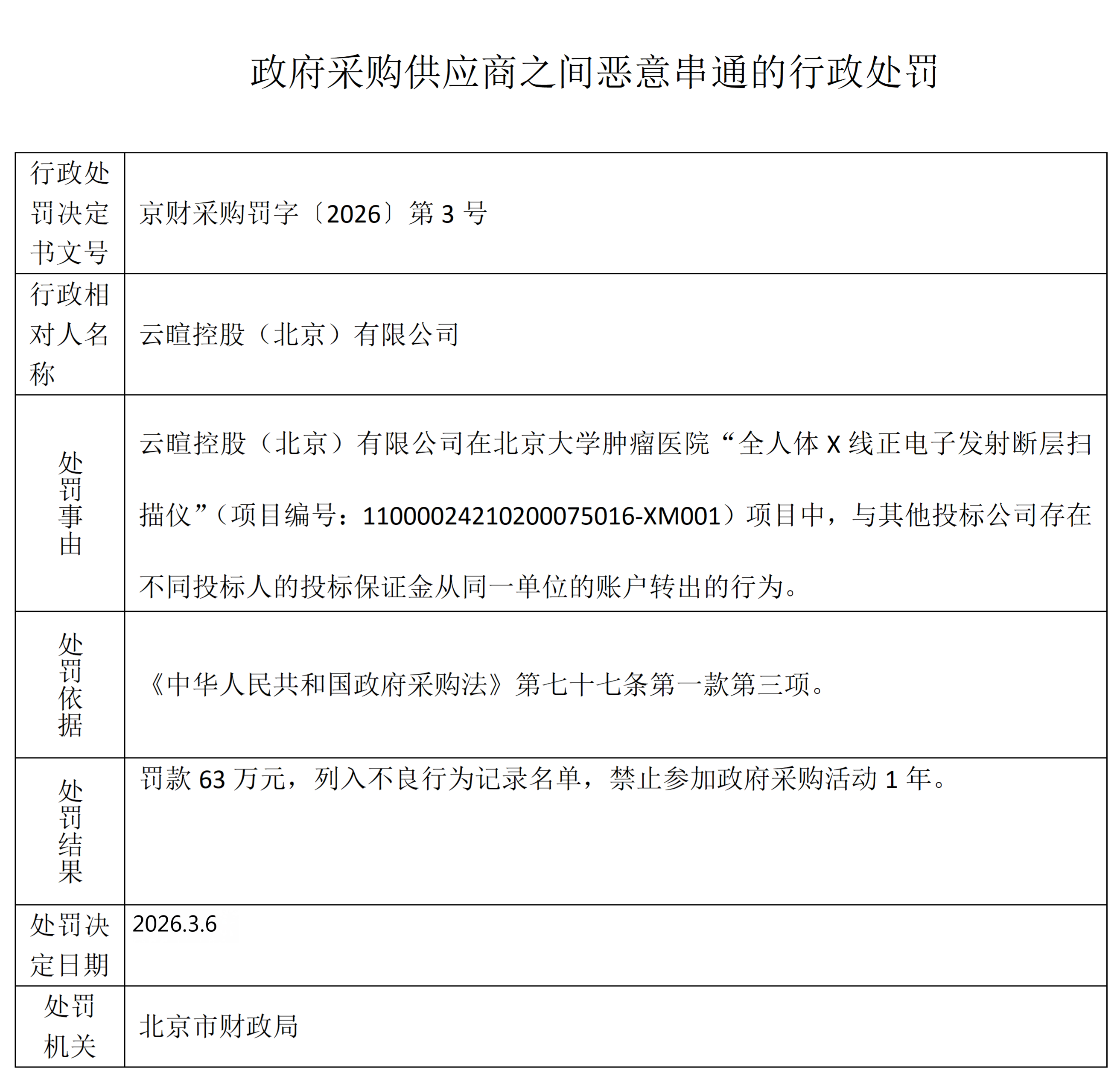
北京市财政局关于对北京联承医疗科技有限公司、北京爱润源科技发展有限公司、云暄控股(北京)有限公司的行政处罚决定书
日期:2026-03-13
来源:北京市财政局
分享:
X
字号:
大
中
小
相关解读