一、办法出台意义
为深入贯彻落实党中央、国务院和市委、市政府关于深化“放管服”改革的精神,进一步简政放权、优化会计行业准入服务,完善会计行政许可管理制度,提高会计行政许可效率,根据我市“证照分离”改革的部署要求,市财政局印发了《北京市会计师事务所分支机构设立审批告知承诺实施暂行办法》(以下简称《办法》)。
告知承诺制是市财政局加快转变政府职能、创新政府服务管理方式的一次积极探索,目的是推动形成标准公开、规则公平、预期合理、各负其责、信用监管的治理模式,形成政企、政民互相信任的良好社会风气。
二、主要变化
《办法》总体上坚持事前宽进、事后严管的原则,放宽许可准入,坚持公正监管、严格监管;明确实施统一、简明易行的行业准入和事中事后监管规则和标准,强化监督检查和信用监管。
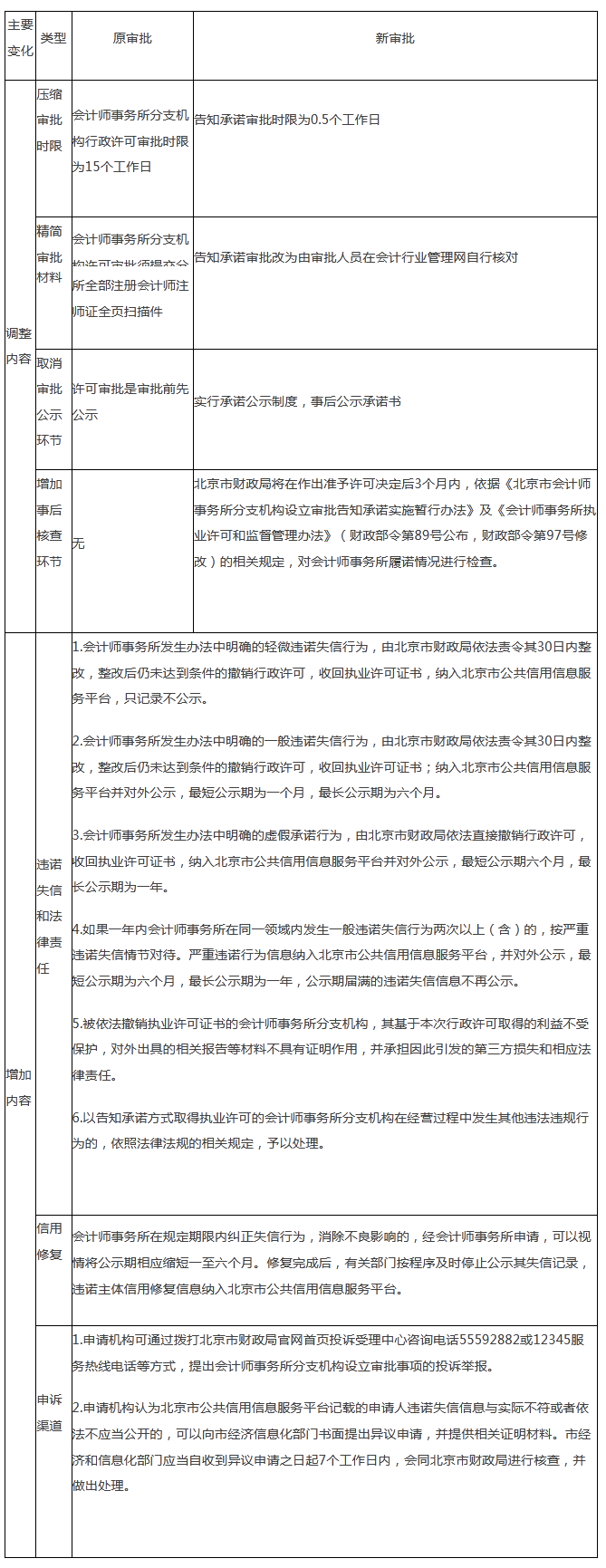
《办法》将审批时限压缩至0.5天,精简审批材料,取消审批公示环节,增加事后核查环节;同时增加违诺失信和法律责任、信用修复及申诉渠道等相关内容。详见下表。

三、主要特点
一是全面实行“形式审核”模式。对会计师事务所分支机构设立审批这一行政许可事项,通过梳理审核要点清单,由“初审复审”模式改为“形式审核”模式,即由实质性审批改为形式性审批。按照“谁审批、谁负责”原则,实行首问负责制,审批人员独立审查承诺材料,在确认材料齐全、承诺清晰后,即可直接作出审批决定,全面提升许可效率。
二是大力推进“互联网+”审批。依托财政部会计行业管理网一网通办,推行全程网办“零”见面审批模式。通过北京市企业信用信息网、北京市公共信用信息服务平台建立失信记录及修复机制,畅通投诉和异议处理渠道,建立审批、监管、信用归集、信用修复、异议处理全流程管理机制。
三是提供精准定制审批服务。精简审批材料,审批人员通过财政部会计行业管理网自行核对注册会计师信息;按照《办法》制定《北京市会计师事务所分支机构设立审批告知承诺办理指南》(以下简称《办理指南》);统一规范制作会计师事务所分支机构设立审批告知承诺书格式文本,让会计师事务所切实感受到“证照分离”、优化营商环境带来的政务服务便利。
四、推进落实
为贯彻落实《办法》,市财政局将进一步提高行政许可服务水平,从以下三个方面推进工作:
一是加大政策宣传力度。在北京市财政局官方网站发布《办理指南》、承诺书格式文本等,并提供下载服务,让承诺制改革相关政策应知尽知。
二是认真组织审批人员进行承诺制改革培训,加强对承诺制改革工作的认识,提高工作效率,确保在0.5个工作日内完成审核。
三是强化事中事后监管,严格按《办法》规定,在许可证书发放后3个月内对企业履诺情况进行核查。